Monitoring, measurement, and control are three essential components of service management. They provide the focus to align IT services with changing business needs and to continuously identify and implement improvements to IT services that support business processes, objectives and strategies - in this Measurement in ITIL® MALC tutorial you will learn all of these and much more.

This Measurement in ITIL® MALC tutorial will help you explore all the following topics in detail:

  • Critical success factors
  • Key performance indicators for monitoring
  • Measuring service and process performance
  • Building measurement frameworks
  • Adopting the seven-step improvement process

Measuring and Demonstrating Business Value

A fundamental principle of IT service management is to focus on business processes supported and business value provided.

This enables the business as well as the service provider to regularly assess and predict the impact of technology on the business and how business change may impact technology.

Earn Upto 19 LPA or More - Upskill Now

ITIL® Foundation (Version 5)Explore Program
Earn Upto 19 LPA or More - Upskill Now

Service providers should strive to create an integrated service catalog – including business units, processes and services, and their relationships and dependencies on IT services, technology, and components. Such a focus will improve the alignment of IT service provision with the business’s goals and its evolving needs. The business focus on IT service management enables the service provider organization to:

  • Align IT service provision with business goals and objectives.
  • Prioritise all IT activities based on business impact and urgency.
  • Increase business productivity and profitability through the increased efficiency and effectiveness of IT processes.
  • Support the requirements for corporate governance with appropriate IT governance and controls.
  • Create competitive advantage through the exploitation and innovation of IT infrastructure as a whole.
  • Improve service quality, customer satisfaction and user perception.
  • Ensure regulatory and legislative compliance.
  • Ensure appropriate levels of protection on all IT and information assets.
  • Ensure that IT services continue to be aligned with changing business needs over time.

Let’s continue to discuss this in the next section of this Measurement in ITIL® MALC tutorial.

Preparing for a career in ITIL®? Check out our Course Preview on ITIL® MALC here!

Measuring and Demonstrating Business Value

Organisations and service providers make huge investments in procuring and managing service assets which are required for delivering services. The best way to justify these investments is by demonstrating value to the business from IT services delivered.

Service Provider

A service provider should be able to link business outcomes with IT services to demonstrate business value. Following are some of the characteristics of a service provider. A service provider can ensure that service provision is linked to business value by:

  • Agreeing services, service level agreements and targets across the whole enterprise, and ensuring that critical business processes receive the most attention
  • Measuring IT quality in business and user terms, reporting what is relevant to them; Mapping business processes to IT services and IT infrastructure
    • To ensure that dependencies between the relationships are well understood.
  • Mapping business processes to business and service measurements
    • To ensure focus on IT service measurements that are directly related to business performance measurements and desired business outcomes.
  • Mapping infrastructure resources to services to take full advantage of critical IT components that are linked to critical business processes.
    • This mapping is done within the configuration management system, and may also use information within the service knowledge management system.
  • Providing end-to-end performance, monitoring and measuring IT services supporting business processes. It is also important to regularly report achievements against service level targets agreed.

Moving on to the next section of this Measurement in ITIL® MALC tutorial we shall deal with the process of service measurement which includes data and other metrics that will help drive decisions.

Service Measurements

Service measurement is the process of gathering metrics and data and transforming it into information that can be used to drive decisions.

Service measurement information serves three main purposes –

  • To report on the service to interested parties
  • To compare actuals against targets
  • To identify improvement opportunities

An important beginning point for highlighting improvement is to establish baselines as markers or starting points for later comparison.

Baselines

Baselines are also used to establish an initial data point to determine if a service or process needs to be improved. It is important that baselines are documented, recognized and accepted throughout the organization. If a baseline is not initially established then the first measurements captured will become the baseline.

Before we proceed further, it is essential to understand –

Why do we monitor and measure?

There are four reasons why organizations monitor and measure and they are:

  • To validate – That is monitoring and measuring is performed to validate previous decisions taken. This enables to understand whether the decisions taken are delivering the desired results or not.
  • To direct– In other words, it is to set a direction for activities to meet agreed targets.
  • To justify – In this case monitoring and measuring is performed to justify, with factual evidence or proof, that a course of action is required.
  • To intervene – Here monitoring and measuring is performed to identify a point of intervention including subsequent changes and corrective actions.

So now that we have understood what service measurement is and the reasons why we monitor and measure data, we can learn more about the improvement process. The 7 step improvement process which is dealt with in the next section is beneficial and important, as the improvement process happens to surround and support all stages of the service lifecycle.

7 Step Improvement Process

As mentioned in the previous section continual service improvement surrounds and supports all stages of the service lifecycle. Its main goal is to align IT services with changing business needs by identifying and implementing improvements to IT services that support business processes.

The fundamental concept around which continual improvement is based is 'measurement.' Continual service improvement uses the seven-step improvement process which provides a structure for continual assessment of the current situation against business needs and looks for opportunities to improve and achieve service efficiency, process efficiency, and cost efficiency.

Let us discuss the seven-step improvement process shown in this section of the Measurement in ITIL® MALC tutorial.

Step 1

The first step is to 'identify the strategy for improvement.' It is important to identify the overall vision by seeking an answer to the question 'what are we trying to achieve for the business as a whole?' Then, establish the business need, the strategy and the tactical and operational goals.

Step 2

The next step is to 'define what you will measure?' This involves defining what you should measure and then identify what you can actually measure. Based on the information gathered, perform a gap analysis and then finalize the actual measurement plan.

Effective service measures concentrate on a few essential, meaningful indicators that are economical, quantitative and usable for the desired results. It is important to align the measurement plan with the strategic, tactical and operational goals that have been defined in the first step of the process.

Step 3

The third step is to 'gather the data.' There are three types of metrics that an organization should collect. These are –Technology metrics, process metrics, and service metrics. The data for these metrics can be gathered from many different sources but should always be based on goals and objectives identified.

Gathering data requires monitoring systems to be in place, and the accuracy and integrity of the data should always be maintained. At this point the data is raw, and no conclusions can be drawn.

Step 4

The fourth step is to 'process the data.' This activity is concerned with transforming the raw data into logical groupings and packaged information. It also includes grouping data as per required time periods and formats.

Gaps if any are identified, and the data is made consistent. The data is also compiled into a format that provides an end-to-end perspective on the overall performance of a service.

Step 5

The fifth step is to 'analyze the information and data.' Data analysis transforms the information into knowledge of the events that are affecting the organization. It tries to answer questions about who, what, when, where and how the various operations and activities are positively or negatively affected. It also enables identifying the trends and the impact on the business.

More skill and experience is required to perform data analysis. Verification of goals and objectives is expected during this activity, and the observations and conclusions are documented.

Step 6

The next step is to 'present and use the information.' Presenting the information is synonymous with service reporting and involves presenting the analyzed information to the target audience in a format that is clear, understandable and timely.

The information in the reports should be at the right level with exceptions, achievements, and benefits properly shown and explained where required. This enables appropriate people to make strategic, tactical and operational decisions.

Step 7

The final step is to 'implement improvement.' Based on the knowledge gained from the reports, managers and senior executives should be able to optimize, improve and correct services and processes.

This stage may include some activities such as approval of identified improvements, prioritization and submitting a business case. It also involves integration with change management and other lifecycle stages. It is essential to check whether the improvement actually achieved its objective.

You may note that the seven-step improvement process and the process activities may be mapped to the plan-do-check-act cycle and data-information-knowledge-wisdom structure as represented in the diagram below.

seven-step-improvement-process-in-malc_1

In this section of the Measurement in ITIL® MALC tutorial, we have tried to understand the 7 step improvement process, in which the step mentioned ‘gather the data’ has to be explained further. In the next section let us look at these three metrics in detail.

Metrics

Metrics define what is to be measured and represent a scale of measurement defined regarding a standard or a distinct unit.

There are three types of metrics that an organization should collect to support continuous service improvement activities as well as other process activities.

Given below are the three metrics that represent different scales of measurement:

Technology Metrics

Technology metrics are associated with the component and application-based metrics such as performance, availability, etc. All critical infrastructure and application components should be monitored, and the metrics are collected for measuring their performance and to identify any improvements required.

Process Metrics

Process metrics are captured in the form of critical success factors, key performance indicators and activity metrics for the service management processes. They help to determine the overall health of a process.

Key performance indicators can help analyze the quality, performance, value, and compliance with following the process. Continual service improvement would use these metrics as input in identifying improvement opportunities for each process.

Service Metrics

Service metrics are a measure of the end-to-end service performance. Individual technology and process metrics are used when calculating the end-to-end service metrics.

We will be detailing the various levels of a measurement system in the coming section, emphasizing the critical success factors and key performance indicators.

CSFs and KPIs

The diagram in this section represents the full hierarchy of a measurement system from vision through to the measurements.

Vision

‘Vision’ describes what the organization intends to become in the future. A vision is created by senior management and is used to help influence cultural and strategic planning.

Mission

‘Mission’ is a short but complete description of the overall purpose and intentions of an organization. It states what is to be achieved. Goals are derived from vision and mission.

Goal

A goal represents the aim of an organization, service, process or initiative.

Objective

The objective is the outcome required from a process, activity or organization to ensure that its purpose will be fulfilled. Objectives are usually expressed as measurable targets.

Critical Success Factors

‘Critical success factor’ is something that is essential to ensure that an IT service, process, plan, project or activity can succeed in achieving the objectives. Key performance indicators are used to measure the achievement of a critical success factor.

Key Performance Indicators

Key performance indicators are also used to actively manage and report on a process, IT service or activity.0020 Metric is something that is measured and reported to help manage a process, IT service or activity.

Metrics

Metrics are generally used to compute and represent the key performance indicators. Measurements are data collected for computing a specific metric.

We can find more about CSFs and KPIs in the following section as well.

CSFs and KPIs

In the previous section, we discussed the hierarchy and relationship from vision through to measurement. We now understand that critical success factors are based on the objectives, and key performance indicators are used to measure critical success factors.

A general question that arises quite often is ‘how many CSFs and KPIs should be defined as a service or a process? It is recommended that initially a service or process should have no more than two to five critical success factors; And for each critical success factor there may be two or three key performance indicators defined, monitored and reported on;

As the maturity of a service and service management process increases, additional KPIs may be added. It may be noted that based on changing strategies, priorities and industry trends, the critical success factors and key performance indicators may change.

Also, when new service management processes are implemented, or existing processes are changed, these may require changes to the current critical success factors and key performance indicators.

CSFs and KPIs

In this section, we will discuss the types of key performance indicators with examples and also learn how the following four – KPIs, CSFs, metrics, and measurements are related.

There are two types of key performance indicators – qualitative and quantitative.

Let us look at an example of each of these types. We shall try to define the relationship between critical success factor-to-key performance indicator-to-metrics-to-measurements.

Critical Success Factor

First, an example of the qualitative key performance indicator. A critical success factor for incident management process is ‘improving IT service quality.’ The related key performance indicator is ‘10% increase in customer satisfaction rating for handling incidents over the next six months’.

Key Performance Indicator

For measuring the achievement of the key performance indicator, we require two metrics. These are the ‘original customer satisfaction score for handling incidents’ and the ‘ending customer satisfaction score for handling incidents,’ after six months. The measurements to be collected for the two metrics defined are ‘incident-handling survey score’ and ‘number of survey scores.’

We will continue with the same in the following section of this Measurement in ITIL® MALC tutorial as well.

CSFs and KPIs

Let us now look at an example of the quantitative key performance indicator. One critical success factor for the incident management process is ‘reducing IT costs.’

The related key performance indicator is ‘10% reduction in the costs of handling printer incidents’. The metrics required for measuring this key performance indicator are:

  • The original cost of handling printer incidents
  • The final cost of handling printer incidents
  • Cost of the improvement effort

And the measurements to be collected for the above metrics are:

  • Time spent on the incident by first-level operative staff and their average salary
  • Time spent on the incident by second-level operative staff and their average salary
  • Time spent on problem management activities by second-level operative staff and their average salary
  • Time spent on training first-level operative staff on the workaround.

Now that you have learned how important measurement and metrics are, we can learn how to use the same in improving organizational performance.

Measurements and Metrics

Measurements and metrics are essential for managing, controlling and improving services, processes and organizational performance. We shall now discuss the various ways in which measurements and metrics can be used. Metrics and measurements are used to validate, justify, direct and intervene.

Validation

Validation is concerned with verifying whether the services and processes are supporting the strategy and vision of the organization.

Justify

Metrics are also used to justify with factual evidence that a course of action is required. Metrics and measurements must be defined and collected to enable the organization to set the direction for activities for meeting goals and targets.

Intervene

They are also used to identify the point of intervention and to take corrective actions.

Service measurements and metrics should be used as the basis for driving decisions at all three levels:

  • Strategic
  • Tactical
  • Operational

Measurement and metrics by themselves will be of little use sometimes. They need to be compared with a standard or baseline to determine if objectives have been met, achievements are as predicted and trends are positive. Some common forms of comparison are:

  • Comparison against the baseline
  • Comparison against a target or goal
  • Comparison with other organizations
  • Business units or services

Measurements and metrics also help in tracking trends and the rate of change over a period of time. This enables identifying deviations and correcting them through improvement initiatives.

Comparing and analyzing trends against targets and agreements allows for early identification of fluctuations in service delivery or quality. This again helps in taking corrective measures to bring performance back on track.

Organisations exist in a complex environment, and some external factors may influence the organization, services, and processes. Measurements and metrics can help define these external factors that may exist outside the control of the internal or external service provider. It enables initiation of suitable responses to the external factors where required.

The metrics and measurements generated will be of some importance or the other for the IT staff. They enable performing the required analysis and executing the activities and performance in the right direction.

In the coming sections, we will learn about design and develop service management framework.

Design and Development of Service Measurement Framework

An appropriate service measurement framework is designed and developed as part of service design. The service design package should include the designs of the measurement methods and metrics for the services, the architectures, their constituent components and the processes. These are tested during the service transition phase and handed over to the service operation.

An important aspect to consider while developing the service measurement framework is to understand that the IT goals and objectives must support the business goals and objectives.

The main outcome expected from any service measurement framework is the ability to make operational, tactical or strategic decisions by appropriate people. The measurement framework as a whole should be balanced and unbiased, and able to withstand change.

Let us discuss the steps involved in developing and establishing a successful service measurement framework.

Step 1

The first step is to define the origins. This involves determining what the service provider organization trying to achieve and how will it know when the intended objective is achieved is.

Step 2

The second step is to build the framework and choose the measures required. This involves identifying the measurements required by the service organization and also establishing how these measures will enable strategic, tactical and/or (pronounce as and or) operational decisions. It also includes setting the targets for all measures that are agreed internally within IT.

Step 3

The third step is to identify the critical elements of a service measurement framework. These critical elements include integration into business planning, focus on business and IT goals and objectives, cost-efficiency, balanced approach and the ability to withstand change.

Step 4

Next step is defining the performance measures. The measurements gathered and compiled should be timely, accurate, reliable, and specific. They should be directed towards meeting the objectives and lead to improvement opportunities.

Step 5

The final step is to define roles and responsibilities for various activities related to the measurement framework.

This basically involves

  • Identifying right people for defining and monitoring the measurements
  • Gathering and processing the data
  • Preparing and presenting the reports

It is essential to understand that service measurement is not an end in itself. The ultimate objective should be to improve services and improve accountability.

Given below is a diagrammatic representation of service measurement framework.

service-measurement-model-of-malc_2

We will be continuing to deal with the same topic as we move on to elaborate the service measurement model in the next section.

Design and Development of Service Measurement Framework

The diagram in this section represents a service measurement model and shows that multiple levels need to be considered when developing a service measurement framework. As it can be seen in the diagram, the flow of data and measurements is from bottom levels to higher levels.

So let us start from the lowest level.

All the technology domain areas are identified, and the identified components are monitored and reported. At this level, the key measurements will be on component availability, reliability and performance.

The output of these measurements becomes input for the next level which is related to the measurement of key performance indicators. Information and measurements from the key performance indicators will be utilized to verify if the process high-level goals and objectives have been achieved or not. This will then be the basis for creating a service scorecard and dashboard.

Thus measurements from lowest level will feed into the overall end-to-end service measurement. They also help identify incremental operational improvements and continual service improvement initiatives.

What gets reported at each level is dependent on the measures that are selected, who they are being prepared for, and how they will be used.

The process measurements defined and implemented should be appropriate for the capability and maturity of the processes being measured. The metrics and measurements should be carefully chosen as they will affect and change the behavior of people working on the activities and processes being measured. This is particularly important where the measurements are related to objectives, personal and team performance and performance-related pay schemes. Hence, measurements that encourage progression towards meeting business objectives or desired behavioral change should be selected.

Four types of metrics can be used to measure the capability and performance of processes.

Progress Metrics

Progress metrics are used to measure the status of the achievement of milestones or completion of deliverables in the capability of the process.

Compliance Metrics

Compliance metrics are used to check how far or to what extent the process complies with governance and regulatory requirements. It also measures the compliance of people to the use of the process.

Effectiveness Metrics

Effectiveness metrics are concerned with measuring the accuracy and correctness of the process and its ability to deliver the ‘right result.

Efficiency Metrics

Efficiency metrics measure the productivity of the process, its speed, throughput, and resource utilization.

Measurements and metrics should be reviewed and changed as the maturity and capability of a process develops. It is recommended that initially, the progress and compliance metrics are implemented, and as the process matures, effectiveness and efficiency metrics may be used.

So far, we learned about the different metrics that are used, apart from the detailed description of service measurement model and design and development of service measurement framework.

Designing Measurement Methods and Metrics Metrics Tree

To manage and control processes and services, they have to be monitored and measured.

The selection of the metrics, the point of measurement and the methods of measuring, calculating and reporting on the metrics must be carefully designed and planned. To gain maximum benefits from the measurements and metrics generated, the design should include ways and methods to aggregate them and also provide the ability to present them in a manner that meets the varied requirements of people at different levels in the organization.

It is also essential to ensure that these are aligned with business objectives and needs. They should be accurate and consistent and should be able to provide an overall picture.

The most effective method of measurement is to establish a ‘metrics tree,’ also known as ‘key performance indicator tree.’ This approach employs a hierarchy of metrics to create a comprehensive view of multiple, interconnected levels.

A simple representation of a metrics tree is presented below.

metric-tree-in-malc_3

It is based on a typical balanced scorecard.

Balance Scorecard

A balanced scorecard represents a management system that enables organizations to transform their vision and strategy into action. It provides feedback regarding the internal business processes and external outcomes to continually improve strategic performance and results.

A metrics tree depicts the linkage from the lowest level of the tree – Individual component metrics all the way up to objectives and metrics of the business itself.

Individual Component Metrics

The lowest level in the hierarchy is the individual component metrics. This is particularly meant for technical specialists to understand the performance of individual components.

Process Metrics

The next level represents the process metrics which are used by the process owners and managers. Their area of interest is the performance of their processes. The component and process metrics are used to compute the individual service metrics. Service owners and managers use them to track and understand the performance of services related to them.

Customer Metrics

The next level is the overall service and customer metrics. This is of interest to service owners and customers. The focus is on the performance of overall end-to-end service.

IT Managers and Customers

The next level is for senior IT managers and customers. Top-level IT management dashboard is presented at this level. The highest level covers metrics representing business objectives and goals. Business managers and customers can get a ‘top-level’ business ‘dashboard’ aligned with business needs and processes.

It may be noted that within the hierarchical metrics system, each person in the organization can get access to an appropriate level of information and measurement that suits their particular need.

The collection, analysis, and presentation of the data, information, metrics, and dashboards are generally very labor-intensive and hence should be automated wherever possible. The metric tree will give you a general idea about the various levels of metrics and who is benefitted by these different metrics.

In the coming section, we will learn about the measurement and control of the service.

Monitoring, Reporting, and Control

A fundamental requirement for effective and efficient delivery, support, and improvement of a service is the 'measurement and control' of the service itself. The 'measurement and control' of services is based on a continual cycle of monitoring, 

reporting, and subsequent action.

This cycle is applicable to all stages of the service lifecycle and the underpinning processes. The key processes that make extensive use of this monitoring, reporting and control cycle are

  • Service level management
  • Availability management
  • Capacity management
  • Information security management
  • Event management processes

We shall now look at these three concepts – monitoring, reporting, and control.

Monitoring

Monitoring refers to the act of observing a situation to detect changes that happen over time. Monitoring can be performed manually, or monitoring tools may be implemented. Various aspects of a service and service management can be monitored. These include monitoring the status of configuration items and process activities; performance and utilization levels, detection of exceptions, unauthorized changes and security breaches; and tracking batch jobs and outputs.

Reporting

Reporting refers to the analysis, production, and distribution of the output of the monitoring activity. It includes collating the output of monitoring information and disseminating it to various groups, functions or processes. It also covers interpretation of the information covered in the reports.

Control

Control refers to the process of managing the utilization or behavior of a device, system or service. Control requires the action taken or expected to be defined, approved and appropriate for the conditions observed or identified. After understanding the three processes involved in the measuring and controlling of the services namely monitoring, reporting and control, we can now try to understand what monitor control loop is?

Monitor Control Loop

As mentioned in the previous section let’s understand monitor control loop model in this section.

Monitor control loop is a simple model that can be used to define and design the control aspect of a measurement framework. This model has a lot of significance in IT service management and can be effectively used in some areas of the service lifecycle.

There are two types of monitor control loops – Open loop systems and closed loop systems.

Open Loop Systems

Open loop systems are designed to perform a specific activity regardless of environmental conditions.

An example of this system is running backup jobs as per schedule regardless of other conditions.

Closed Loop Systems

Closed loop systems monitor an environment and respond to changes in that environment.

An example of this type of system is a load-balancer that detects congestion or failure and redirects transactions to other servers within the cluster.

The diagram below represents a single activity monitor control loop.

monitor-control-loop-of-malc_4

The activity and its output are measured using a predefined norm to determine whether they are within the set acceptable range of performance or quality. If they are within the range, the output is accepted, and activity is treated as completed. If not, the action is taken to rectify the situation or to restore normal performance. That was a less-complicated easy model of the monitor control loop, but for understanding the concept a little deeper and clearer, we will have to look into the complex monitor control loop model.

Complex Monitor Control Loop

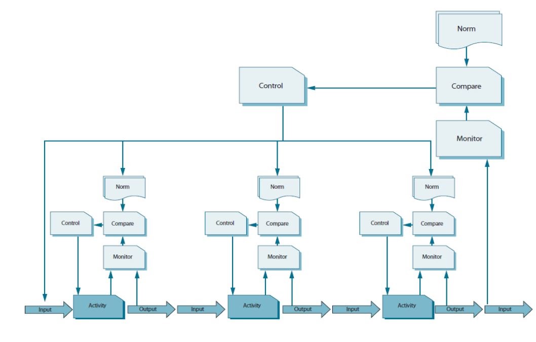
It is very rare that organizational units or processes perform just one activity. We shall now discuss a complex monitor control loop to understand this concept better.

The diagram in this section illustrates a process consisting of three major activities.

complex-monitor-control-loop-of-malc_5

Each activity has an input and an output, and the output of activity becomes an input for the next activity.

Each activity is controlled by its own monitor control loop, using a set of norms for that specific activity. The process as a whole also has its own monitor control loop, which spans all the activities and ensures that all norms are appropriate and are being followed.

For example, incident management, the service desk monitors whether a technical team has accepted an incident at a specified time. If not, the incident will escalate. This is an activity related monitor control loop.

The service desk will also monitor whether the incidents are resolved within the assigned service level agreement and to the satisfaction of the user. This represents a process level monitor control loop. Thus, monitor control loops can be used to manage not only performance of individual activities in a process or procedure but also the effectiveness of a process or procedure as a whole.

Let us now proceed to discuss monitor, control loop in the IT service management context in the next section.

The ITSM Monitor Control Loop

Let us now look at the bigger picture. The diagram in this section represents a complex monitor control loop in an IT service management context.

monitoring-report-and-control-in-malc_6.

The service operation is responsible for executing and monitoring various activities. It also monitors configuration items and components in the live environment. The operational team or department responsible for the activity or component will apply the monitor control loop as defined in the process, and to compare them with the set norms.

The role of operational monitoring and control is to ensure that the process or service functions exactly as specified. The norms and monitoring and control mechanisms are defined and designed during service design stage. These are based on the standards and architectures defined during service strategy.

Any changes to the organization’s service strategy, architecture, service portfolios or service level requirements will result in changes to operational monitoring and control activities. Service transition will ensure that, for new services, the technical architectures are appropriate and that the operational performance standards can be executed by service operation teams.

For existing services, change management will manage the changes that are required as part of the control. Change management will also manage the changes initiated by continual service improvement which are represented by the arrows labeled 1, 2 and 3 in the diagram.

  • Arrow 1 represents that continual service improvement has recognized that the service will be improved by making a change to the service strategy.
  • Arrow 2 represents that continual service improvement has identified improvements required to designs, architectures or service level agreements.
  • Arrow 3, in this case, represents that the norms specified in service design are not being adhered to and the lack of compliance needs to be investigated, and action is taken to rectify the situation.

It may be noted that the monitor control loops are placed within the context of the organization.

Service strategy will primarily be executed by business and IT executives with support from vendor account managers. Service design acts as the bridge between service strategy and service operation and will typically involve representatives from all groups. Service transition tests and validates the architectures and standards to ensure that they are fit for use in live environments.

The activities and controls will generally be executed by service operation staff and supported by IT managers and the vendors. Service improvement spans all areas, but primarily represents the interests of the business and its users.

The second level of monitoring in this monitor control loop is performed by the continual service improvement activities through service strategy and service design.

After that detailed discussion of an IT service management monitor control loop, we can now have a look at the different levels of monitoring in the next section.

Levels of Monitoring

There are two levels of monitoring and control – Internal and External.

Internal Monitoring

Internal monitoring and control focus on activities that are self-contained within the team or department.

The team monitors the configuration items, components, and activities that are directly under their control.

For example, the network management team would be interested in the network performance, traffic, and availability. Every activity performed by a member or a team will have an impact on the success of the organization as a whole. Also, most of the activities performed and services assets used to interface with other services, processes, and organizational units.

Here's How to Land a Top Software Developer Job

AI-Powered Full Stack Developer ProgramExplore Program
Here's How to Land a Top Software Developer Job

External Monitoring

External monitoring and control is an arrangement where the configuration items and components owned by a team or department or the activities performed by them are monitored and controlled by another team or department.

Establishing both internal and external monitoring and control systems is important. It is also essential that these are linked together to ensure efficient performance as well as the quality of services delivered. So that was all about the two levels of monitoring.

Use of Event Management Tool to Increase Visibility of the Infrastructure and IT Service Delivery

In this section, we will learn about the importance of event management tools, or to be more precise the use of event management tools.

Event management is the basis for operational monitoring and control. An event is defined as any detectable or discernible occurrence that has significance for the management of the IT infrastructure or the delivery of IT services.

The effective service operation is dependent on knowing the status of the infrastructure and detecting any deviation from normal or expected operation. This is provided by good monitoring and control systems. Thus, event management tools can be used to increase the visibility of the IT infrastructure and service delivery in an organization.

This can be achieved by ensuring the following aspects of event management.

  • Event management tools should be multi-environmental and allow monitoring and alert across heterogeneous services and an organization’s entire IT infrastructure.
  • Events should be programmed to communicate operational information as well as warnings and exceptions. Specialised event management software can be used to perform event correlation, impact analysis and root cause analysis to separate out false messages.
  • Well-correlated event management data provides a cost-effective method to improve the reliability, efficiency, and effectiveness of the cross-domain IT infrastructure that supports the provision of business services.
  • Event management tools can be used for the collection of raw performance data to be used by many other service management processes.

Summary

Here is a quick summary of the ITIL® MALC Measurement tutorial:

  • Measuring and demonstrating Business Value
  • Service Measurements: Baselines, Metrics, CSFs & KPIs
  • Design and development of Service Management Framework
  • Monitoring, Reporting, and Control
  • Importance of Event Management Tools
Are you looking forward to becoming an ITIL® expert? Check out the ITIL® Foundation Certification Course and get certified.

Conclusion

Now that we have come to the end of the ITIL® MALC Measurement tutorial, your next step should be to master all the other core ITIL® concepts. With our ITIL certification you will learn to align IT strategy, manage the service delivery process, develop capabilities to ensure a smooth transition of new services into operations and so much more. Explore the master’s program right away, and become an ITIL® pro today!