TL;DR: DES (Data Encryption Standard) is a symmetric-key block cipher that processes data in 64-bit chunks. Understanding DES is mandatory to know how the foundations of modern cryptography and 3DES implementations actually work.

DES Algorithm in Cryptography

Picture your private message or bank details sitting on a server somewhere. Before encryption, anyone who grabbed that raw text could read it. But data encryption with the Data Encryption Standard (DES) changed the game by turning readable text into code that only the right key can unlock.

DES is a symmetric-key block cipher that encrypts data in 64-bit blocks using a 64-bit key, but the effective key length is only 56 bits. It is based on the Feistel cipher structure, with 16 rounds of encryption, each applying substitution and permutation operations.

What is DES (Data Encryption Standard)?

DES is a symmetric-key encryption algorithm that works on 64-bit data blocks. It uses a 64-bit key, but only 56 bits are used for encryption, with the remaining 8 bits for parity. DES converts a 64-bit plaintext block into a 64-bit ciphertext block through 16 rounds of processing.

The sender and receiver share the same secret key in DES. The same key is used to encrypt the plaintext and decrypt the ciphertext. Unlike asymmetric algorithms such as RSA, which use a public-private key pair, DES relies on one shared secret key. Its speed and simplicity made it widely used in early cryptographic systems and helped establish it as a federal encryption standard.

DES Parameters: Block Size, Key Size, Rounds, and Structure

Visualizing DES is easier if you picture a machine. You feed it fixed-size chunks of data, and it scrambles them using a very specific rule set.

Parameter

Value

Description

Block Size

64 bits

Data gets processed in 64-bit chunks. Longer data gets chopped up. Shorter data gets padded.

Input Key Size

64 bits

You supply a 64-bit key initially.

Effective Key Size

56 bits

Every 8th bit is a parity bit for error checking. The algorithm discards them, so you effectively use only 56 bits.

Number of Rounds

16

The data goes through the scrambling function 16 times.

Structure

Feistel 

Encryption and decryption operations look nearly identical in this structure.

Why is the DES key size 56 bits insecure when you provide 64 bits as the actual key?

The answer is that the algorithm ignores bits 8, 16, 24, 32, 40, 48, 56, and 64.

  • These are 8 parity bits and are ignored
  • They are only checking for typing mistakes and padding text
  • You are left with a 56-bit functional key

That limits the total possible keys to roughly 72 quadrillion. That number sounded impossible to crack in 1976. Today, a powerful GPU setup can run through every single option in that key space in less than a day.

Feistel Overview

The Feistel cipher operates by iteratively applying a "round function" a fixed number of times, with both encryption and decryption operations being similar. The cipher's structure enables parallel processing of the two halves of the data, thereby enhancing its security.

Level up with the Cybersecurity Expert Masters Program. Learn core cybersecurity and AI concepts through real-world case studies inspired by globally recognized brands.

How DES Works: Encryption Steps and Key Schedule

The encryption process happens in three distinct phases. You have the Initial Permutation. Then you have 16 rounds of the Feistel function. Then you have the Final Permutation. Here is the DES encryption algorithm explained:

Phase 1: Initial Permutation (IP)

First, the machine rearranges the 64-bit plaintext block. This isn't really encryption yet, since no key is involved. It's just like moving random pieces of text around and making it gibberish.

  • Bit 1 could move to position 58, and so on for other bits
  • Then you split the output into Left Plain Text and Right Plain Text with a 32-bit size each

Phase 2: The 16 Rounds (Feistel Network)

This is the messy part where the actual work happens. The data passes through a mathematical mixer 16 times.

Here is what happens in each round:

Expansion: The 32-bit Right half gets expanded to 48 bits. The algorithm just duplicates certain bits to make it fit.

XOR with Subkey: This 48-bit result is mixed with a 48-bit "Subkey" derived from your main key.

S-Box Substitution: The result is sliced into 8 chunks.

  • Each chunk goes into a Substitution Box
  • The S-Box examines the bits and replaces them with different bits according to a lookup table
  • It creates non-linearity, meaning it hides the relationship between the key and the message, so you can't work backwards easily

P-Box Permutation: The bits get shuffled again to spread the confusion.

XOR and Swap: The result gets combined with the Left half. The old Right half becomes the new Left half. The result becomes the new Right half.

Phase 3: Final Permutation (FP)

Once the 16 rounds are done, the Left and Right halves are rejoined. The inverse of the Initial Permutation moves the bits into their final positions. You get your 64-bit ciphertext out the other end.

The Key Schedule (Subkeys)

You might wonder how we get a different key for each round.

  • The main key first drops the parity bits, and then it gets split into two halves
  • In each round, those halves get rotated to the left by one or two bits
  • A selection of 48 bits is chosen from those shifted halves to form the Round Key
  • Every round uses a slightly different version of the original secret

DES Modes of Operation

DES processes fixed blocks. Real data, like an email or an image, is usually larger than 64 bits. Modes of operation determine how the algorithm handles that stream of data. Experts using DES have five different modes of operation to choose from.

  • Electronic Codebook (ECB): Each 64-bit block is encrypted and decrypted independently
  • Cipher Block Chaining (CBC): Each 64-bit block depends on the previous one and uses an Initialization Vector (IV)
  • Cipher Feedback (CFB): The preceding ciphertext serves as input to the encryption algorithm, producing pseudorandom output that is XORed with the plaintext, yielding the next ciphertext unit
  • Output Feedback (OFB): Much like CFB, except that the encryption algorithm input is the output from the preceding DES
  • Counter (CTR): Each plaintext block is XORed with an encrypted counter. The counter is then incremented for each subsequent block

Here is a quick comparison table with use case analysis:

Name

Best Use Case

Avoid When

Electronic Codebook (ECB)

Transmitting very short, random data like a single encryption key. 

Encrypting anything with structure, like images or emails. The pattern remains identical in the input; the output is identical.

Cipher Block Chaining (CBC)

General-purpose file encryption and database security. 

You need speed or parallel processing. You cannot encrypt the end of the file until you finish the start.

Cipher Feedback (CFB)

Real-time streams where data arrives byte-by-byte, like a remote terminal connection.

You need to verify data integrity. Transmission errors can corrupt specific segments downstream.

Output Feedback (OFB)

Noisy channels like radio links. It doesn't spread errors to the rest of the message.

You are worried about active tampering.

Counter Mode (CTR)

High-speed network tunnels, such as IPSec, and multi-core processors. It allows parallelization.

You cannot guarantee the uniqueness of the "counter" or nonce.

DES Example (Conceptual Walkthrough)

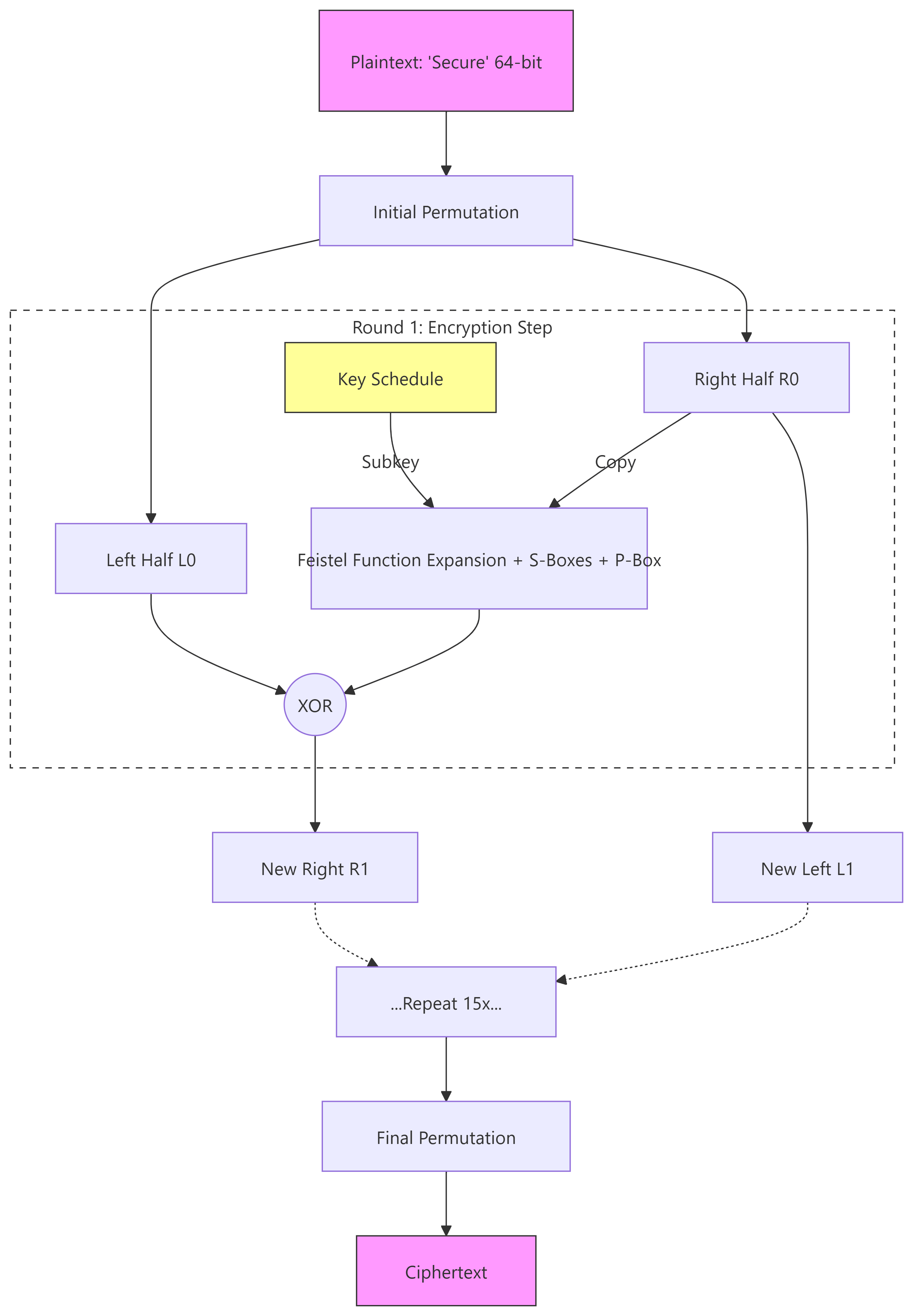
Let’s walk through a concept step-by-step, with a complete example that includes DES s-boxes and a permutation explanation. Imagine we want to lock up the word "Secure" using the key "SecretK".

  1. Input & Padding: The algorithm converts "Secure" into a string of zeros and ones. Since DES requires exactly 64 bits and "Secure" is short, we add padding bits to fill the block
  2. IP Phase: We scramble the bit order immediately. Bit 1 moves to position 58, Bit 2 to position 50, and so on. It breaks up obvious text patterns right at the door before any encryption actually happens. The data is then cut perfectly in half
  3. Round 1 (The Feistel Structure):
  • The Idle Left: The Left half is actually sitting there and doing nothing for now. It is waiting
  • The Active Right: The Right half gets to work. We copy it and expand it from 32 bits to 48 bits. Why? Because the subkey for this round is 48 bits long, it must be the same size to interact with it
  • The XOR Mix: We combine the expanded Right side with Subkey 1 using an XOR operation (bitwise comparison)
  • The S-Boxes: This is an important step. The result goes into the "Substitution Boxes." These boxes look up the data in a table and replace it, shrinking the 48 bits back down to 32. This step destroys linearity, and it ensures that knowing the input doesn't help you guess the output

The diagram shows the Feistel Structure happening:

Feistel Structure

  1. The Swap: The output from the S-Boxes is finally mixed (XORed) with the waiting Left half. Then, they switch places. The old Right becomes the new Left, and the result we just calculated becomes the new Right
  2. Rounds 2-16: We repeat this entire process 15 more times using Subkeys 2, 3,...16. By the end, all the bits have been encrypted
  3. Final Output: After the last round, we apply the Final Permutation to put the bits in their finished positions. The word "Secure" is now a jumble of unrecognizable hex code

The Data Encryption Standard diagram below shows the full process:

Data Encryption Standard Diagram

Decryption is the reverse of this same process. You just run the ciphertext through the same rounds, but apply the Subkeys in reverse order (Key 16, 15,..., 1).

Learn 30+ in-demand cybersecurity skills and tools, including Ethical Hacking, System Penetration Testing, AI-Powered Threat Detection, Network Packet Analysis, and Network Security, with our Cybersecurity Expert Masters Program.

DES vs 3DES vs AES

There is often confusion about the differences here. 3DES (Triple DES) was a patch to the original. The original DES was becoming too easy to break, so engineers decided to run the algorithm three times per block: Encrypt → Decrypt → Encrypt.

AES (Advanced Encryption Standard) is the actual replacement. It uses a totally different math structure. The table below shows the DES vs AES difference and the DES vs 3DES difference, too:

Feature

DES

3DES (Triple DES)

AES

Key Size

56 bits

112 or 168 bits

128, 192, or 256 bits

Block Size

64 bits

64 bits

128 bits

Security

Broken and Insecure

Secure but legacy

Secure Global Standard

Speed

Fast in hardware

Slow

Very fast everywhere

Status

Deprecated

Deprecated in 2023

Current Standard

Real-World Applications of the DES Algorithm in Cryptography

The following are some applications of the Data Encryption Standard. You are generally not supposed to use this for new systems.

  • Legacy financial systems are a big one. Older ATMs and Point-of-Sale terminals were built with hardware chips that only spoke DES or 3DES. Upgrading them means replacing physical machines. That takes time and money.
  • You also see it in protocol compatibility. Some industrial control systems running on legacy tech still need these older cipher suites to communicate with each other.
  • Random number generators used to use DES as a mixing function, too. It effectively scrambled the numbers, making them unpredictable.

Did You Know? The global Cybersecurity Market is projected to grow from USD 227.6 billion in 2025 to USD 351.9 billion by 2030, expanding at a robust CAGR of 9.1% during 2025-2030. (Source: Markets and Markets)

Pros, Cons, and Best Practices of the DES Algorithm in Cryptography

You might find yourself auditing a system that uses DES today, so you have to weigh the risks.

Advantages

  • DES’s operations are straightforward and were optimized for hardware implementation, resulting in good throughput on older devices.
  • DES was standardized and extensively analyzed, so many legacy systems and protocols support it.
  • Its fixed structure makes it easier to implement and verify than more complex ciphers.

Disadvantages

  • Easily breakable by modern brute-force attacks; not secure for contemporary use.
  • Leads to higher collision risk (birthday attacks) when encrypting large volumes of data.
  • Certain key choices and attack techniques (and better modern ciphers like AES) make DES obsolete for secure systems.

Best Practices of the DES Algorithm in Cryptography

  • Avoid using DES for anything new
  • Do not use it for passwords
  • Do not use it for credit card data
  • Migrate to AES-256 whenever you can

If you are stuck with a legacy system that requires a DES variant, use 3DES with 3 independent keys. But you need to have a plan to retire that system.

Yoy can also watch this video for a deeper understanding of DES Algorithm in Cryptography. Watch now!

Key Takeaways

  • DES is a symmetric block cipher that handles data in 64-bit chunks, and it was the original blueprint for global digital security
  • The architecture relies on a 16-round Feistel structure to scramble information
  • Using this algorithm today is a massive security risk, which is why most systems have migrated to AES
  • It remains the fundamental starting point for anyone trying to learn how modern encryption really works

Unlock your potential with our cyber security certification courses and gain practical knowledge in security operations, ethical hacking, risk management, and network defense. Learn through applied training and real-world scenarios. Start today and take the next step in cybersecurity.

Explore our cyber security programs

FAQs

1. What is DES full form?

DES stands for Data Encryption Standard, a symmetric-key algorithm used to encrypt and decrypt digital data.

2. What is a deterministic encryption algorithm?

A deterministic encryption algorithm always produces the same ciphertext when the same plaintext and key are used.

3. What are the two types of DES?

The two common types are single DES and Triple DES (3DES), where 3DES applies DES three times for better security.

4. Which algorithm is used in cryptography?

Many algorithms are used in cryptography, including DES, AES, RSA, and SHA, depending on the security purpose.

5. Why was DES important historically, and why is it considered weak today?

DES was historically important because it became one of the first widely adopted encryption standards for commercial and government data protection.

It is considered weak today mainly because its 56-bit key is too short. Modern computers can brute-force it quickly, so stronger algorithms like AES replaced it.

Our Cyber Security Program Duration and Fees

Cyber Security programs typically range from a few weeks to several months, with fees varying based on program and institution.

Program NameDurationFees
Professional Certificate Program in AI-Powered Cybersecurity

Cohort Starts: 8 Jul, 2026

18 weeks$3,790
AI-Integrated Cyber Security Expert Master's Program4 months$2,599